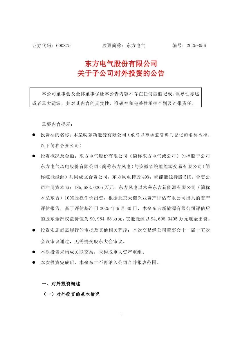
東方電氣控股子公司與皖能能源共同成立合資公司,東方風電持股49%,皖能能源持股51%。合資公司注冊資本為:185,683.0205萬元,東方風電以木壘東吉新能源有限公司100%股權作價出資,根據北京天健興業資產評估有限公司出具的資產評估報告,基于評估基準日2025年6月30日,木壘東吉新能源有限公司評估后的股東全部權益價值為90,984.68萬元,皖能能源以94,698.3405 萬元現金出資。






2025-11-21 13:57 來源:維度網 瀏覽:
東方電氣控股子公司與皖能能源共同成立合資公司,東方風電持股49%,皖能能源持股51%。合資公司注冊資本為:185,683.0205萬元,東方風電以木壘東吉新能源有限公司100%股權作價出資,根據北京天健興業資產評估有限公司出具的資產評估報告,基于評估基準日2025年6月30日,木壘東吉新能源有限公司評估后的股東全部權益價值為90,984.68萬元,皖能能源以94,698.3405 萬元現金出資。










